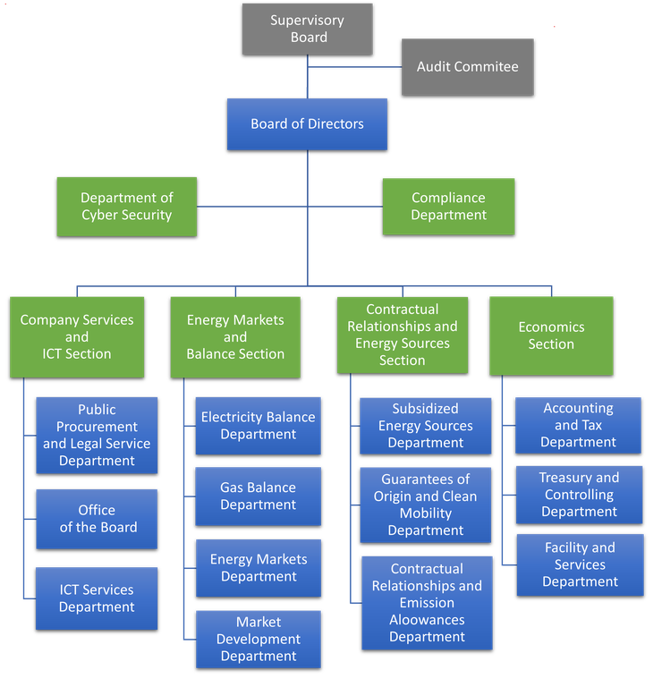
You are here: Home About OTE Organizational Structure Organizational Structure https://www.ote-cr.cz/en/about-ote/organizational-structure https://www.ote-cr.cz/logo.png Organizational Structure Organizational Structure of OTE, a.s., valid from 16 March 2026 In full size HERE.
Organizational Structure https://www.ote-cr.cz/en/about-ote/organizational-structure https://www.ote-cr.cz/logo.png Organizational Structure Organizational Structure of OTE, a.s., valid from 16 March 2026 In full size HERE.